Skip links and keyboard navigation

Toxicants – Pressures

Toxicants – Pressures

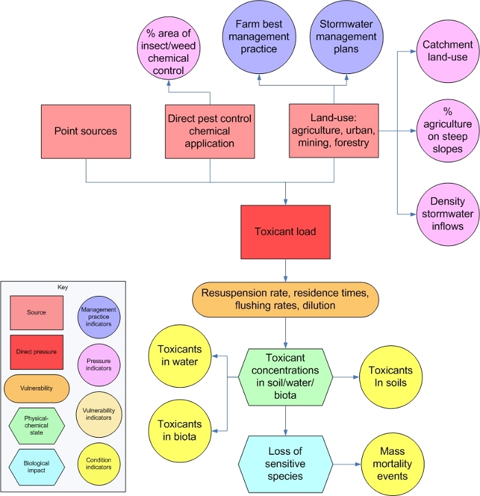
Flow chart showing the major elements associated with toxicant management

Click on elements of the flow chart or select from the tabs below

Sources of toxicants to wetlands:

  • Pesticide and heavy metal toxicants enter wetlands from diffuse catchment via local overland surface flow, in floodwaters or directly from urban, mining and agricultural land use or point sources.
  • Oil toxicants generally enter wetlands from cars, roads, parking lots, washdown facilities, other urban sources or boat engines.
  • Toxicant spills are rare but can dump large amounts of toxic material at a time into a wetland.
  • Toxicants can enter wetlands via direct application of insecticides (e.g. mosquito control) or herbicides (e.g. aquatic weed control).


Last updated: 22 March 2013

This page should be cited as:

Department of the Environment, Tourism, Science and Innovation, Queensland (2013) Toxicants – Pressures, WetlandInfo website, accessed 15 December 2025. Available at: https://wetlandinfo.detsi.qld.gov.au/wetlands/management/pressures/lacustrine-palustrine-threats/toxicants/pressure.html

Queensland Government
WetlandInfo   —   Department of the Environment, Tourism, Science and Innovation