|
|
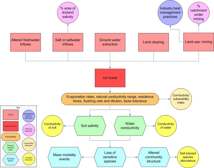
SalinitySalinityFlow chart showing the major elements associated with conductivity management
Click on elements of the flow chart or select from the tabs below Last updated: 22 March 2013 This page should be cited as: Department of the Environment, Tourism, Science and Innovation, Queensland (2013) Salinity, WetlandInfo website, accessed 11 March 2026. Available at: https://wetlandinfo.detsi.qld.gov.au/wetlands/management/pressures/lacustrine-palustrine-threats/conductivity/ |



— Department of the Environment, Tourism, Science and Innovation