|
|
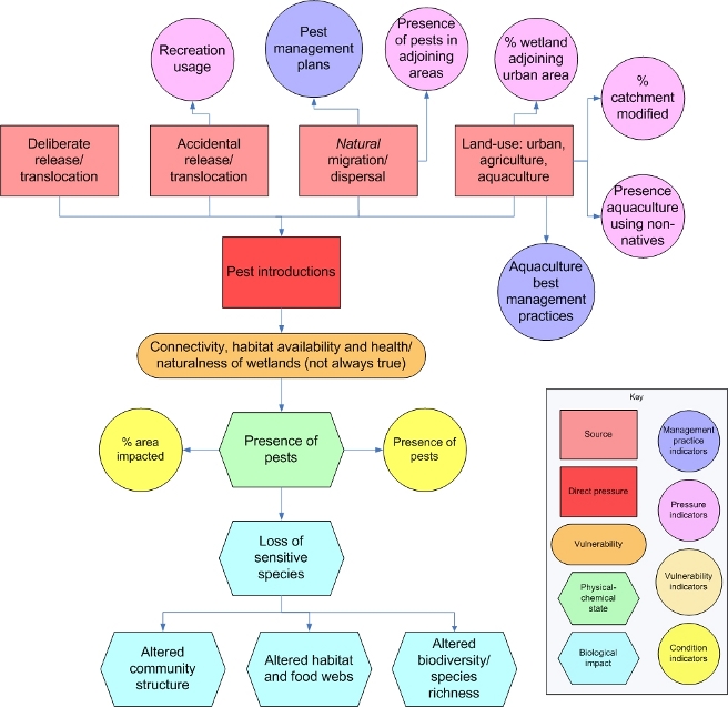
Pest (animal, plant) species – VulnerabilityPest (animal, plant) species – VulnerabilityFlow chart showing the major elements associated with pest species management
Click on elements of the flow chart or select from the tabs below
Last updated: 22 March 2013 This page should be cited as: Department of the Environment, Tourism, Science and Innovation, Queensland (2013) Pest (animal, plant) species – Vulnerability, WetlandInfo website, accessed 15 December 2025. Available at: https://wetlandinfo.detsi.qld.gov.au/wetlands/management/pressures/lacustrine-palustrine-threats/pest-species/vulnerability.html |



— Department of the Environment, Tourism, Science and Innovation