Skip links and keyboard navigation

Organic matter – Vulnerability

Organic matter – Vulnerability

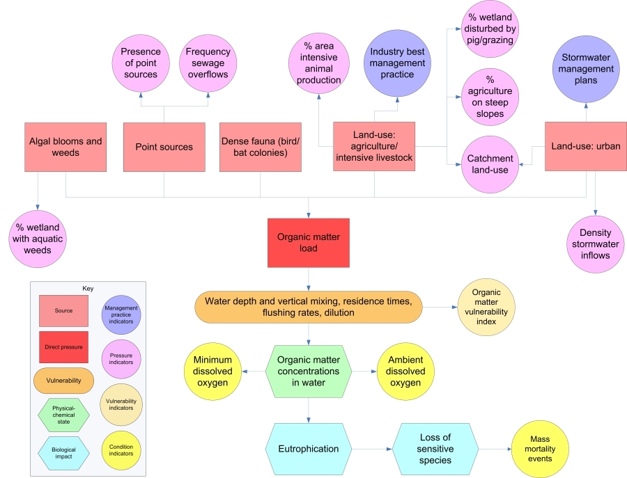
Flow chart showing the major elements associated with organic matter management

Click on elements of the flow chart or select from the tabs below

The vulnerability of a wetland to organic matter is dependent on:

  • flushing rates and dilution—wetlands with low flushing rates or small dilution are more vulnerable as organic matter (and its associated impacts) is concentrated in a small area for longer periods
  • water residence times—wetlands with shorter residence time are less vulnerable than those with long periods of inundation, e.g. permanent lakes
  • levels of organic matter—wetlands with naturally higher amounts of organic matter will be less vulnerable to increased organic matter loads
  • water depth and vertical mixing—shallow and well mixed system are less vulnerable as re-oxygenation from the surface more rapidly penetrates the whole water column
  • stratification and/or poor mixing which may result in areas of anoxia/hypoxia.


Last updated: 22 March 2013

This page should be cited as:

Department of the Environment, Tourism, Science and Innovation, Queensland (2013) Organic matter – Vulnerability, WetlandInfo website, accessed 15 December 2025. Available at: https://wetlandinfo.detsi.qld.gov.au/wetlands/management/pressures/lacustrine-palustrine-threats/organic-matter/vulnerability.html

Queensland Government
WetlandInfo   —   Department of the Environment, Tourism, Science and Innovation