Skip links and keyboard navigation

Hydrology – Pressures

Hydrology – Pressures

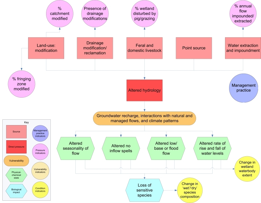
Flow chart showing the major elements associated with hydrology management

Click on elements of the flow chart or select from the tabs below

Sources of change to the hydrology:

  • Water extraction (both surface and groundwater) and impoundment reduce the amount of water entering a wetland
  • Point sources can increase water flows to wetlands.
  • Livestock (both domestic and feral) can reduce the amount of water present in a wetland through drinking and disturbance (resulting in increased evaporation).
  • Activities that change the wetland form, such as excavation, drainage, infrastructure and land forming/reclamation, result in altered hydrology of the wetland.
  • Clearing of vegetation and soil compaction/impervious surfaces (urbanisation) result in increased surface water flow and often decreased groundwater recharge.


Last updated: 22 March 2013

This page should be cited as:

Department of the Environment, Tourism, Science and Innovation, Queensland (2013) Hydrology – Pressures, WetlandInfo website, accessed 15 December 2025. Available at: https://wetlandinfo.detsi.qld.gov.au/wetlands/management/pressures/lacustrine-palustrine-threats/hydrology/pressure.html

Queensland Government
WetlandInfo   —   Department of the Environment, Tourism, Science and Innovation