|
|
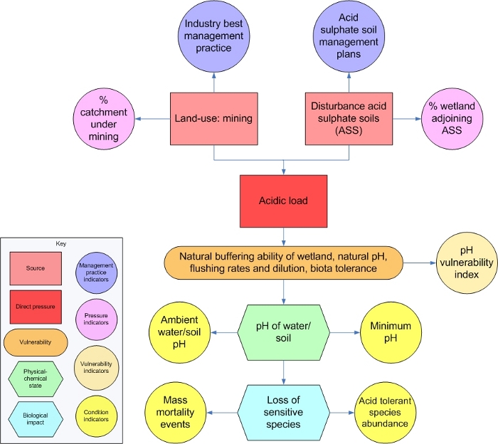
pHpHFlow chart showing the major elements associated with pH management
Click on elements of the flow chart or select from the tabs below Last updated: 22 March 2013 This page should be cited as: Department of the Environment, Tourism, Science and Innovation, Queensland (2013) pH, WetlandInfo website, accessed 15 December 2025. Available at: https://wetlandinfo.detsi.qld.gov.au/wetlands/management/pressures/lacustrine-palustrine-threats/ph/ |



— Department of the Environment, Tourism, Science and Innovation